Вітаю Вас!
З метою подолання освітніх прогалин в знаннях з математики для здобувачів освіти ДЗП(ПТ)О “ПрПЛ м.Дніпро” створена серія книг, яка допоможе опанувати, відновити, повторити і закріпити теоретичні відомості з алгебри та геометрії.
В цій книзі зібрано і адаптовано до сприйняття основні відомості про чотирикутник.
Зміст
Розділ 1. Чотирикутник та його елементи ………………. 3
Розділ 2. Паралелограм ……………………………………. 9
Розділ 3. Трапеція …………………………………………. 17
Розділ 4. Прямокутник ….………………………………….. 27
Розділ 5. Квадрат …………………………………………. 32
Розділ 6. Ромб ….…………………………………………….. 38
Розділ 7. Периметр і площа чотирикутника ……………. 43
Розділ 8. Формули для квадрата …………………………. 46
Розділ 9. Формули для прямокутника …………………… 52
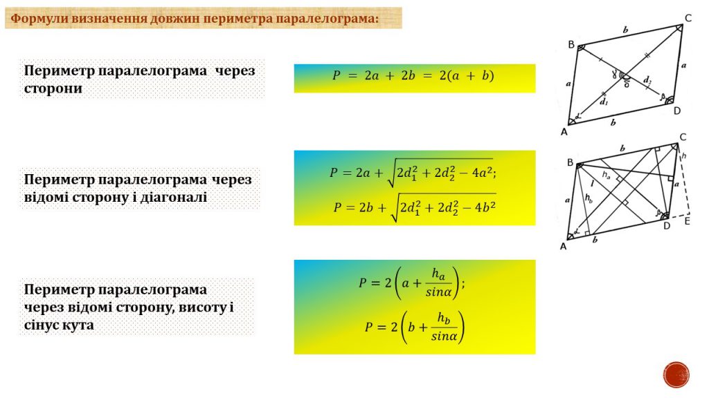
Розділ 10. Формули для паралелограма …………………. 59
Розділ 11. Формули для ромба …………………………….. 64
Розділ 12. Формули для трапеції ………………………….. 69

Означення:
Чотирикутником називають фігуру, що складається із чотирьох точок і чотирьох відрізків, які послідовно їх сполучають. При цьому жодні три з цих точок не лежать на одній прямій, а відрізки, які їх сполучають, не мають жодних інших спільних точок, крім даних.
Чотирикутник — це частина площини, обмежена простою замкненою ламаною, яка містить чотири ланки.



Паралелогра́м — чотирикутник, протилежні сторони якого попарно паралельні, тобто лежать на паралельних прямих.
Паралелограм є плоскою геометричною фігурою, його аналогом у тривимірному просторі є паралелепіпед.
Паралелограм: чотирикутник із двома парами паралельних сторін. еквівалентною умовою є те, що його протилежні сторони мають однакову довжину; що протилежні кути рівні; або що діагоналі перетинаються і ділять одна одну навпіл.
До паралелограмів відносяться: ромб, прямокутник, квадрат.
Застосування паралелограмів:
Паралелограм – це не просто геометрична фігура, яку вивчають у школі. Він зустрічається нам у повсякденному житті набагато частіше, ніж ми можемо собі уявити. Його властивості та форми використовуються в різних сферах діяльності людини, від будівництва до мистецтва.
У будівництві паралелограм можна побачити в конструкціях будівель, мостів та інших споруд. Його міцність та стійкість роблять його незамінним елементом для створення надійних та довговічних конструкцій. Наприклад, паралелограм можна зустріти в рамах велосипедів, мотоциклів та інших транспортних засобів, де він забезпечує жорсткість та стійкість конструкції.
У дизайні інтер’єру паралелограм використовується для створення різноманітних елементів декору, таких як меблі, світильники та інші предмети інтер’єру. Його форми можуть бути як строгими та лаконічними, так і більш оригінальними та креативними, що дозволяє дизайнерам створювати унікальні та стильні інтер’єри.
У мистецтві паралелограм також знаходить своє застосування. Художники використовують його форми для створення картин, скульптур та інших творів мистецтва. Він може символізувати стабільність, рівновагу та гармонію, а також використовуватися для створення цікавих візуальних ефектів.
У техніці паралелограм використовується в різних механізмах та пристроях, таких як пантографи, підйомні крани та інші. Його властивості дозволяють створювати точні та ефективні механізми, які використовуються в різних галузях промисловості.
Паралелограми часто зустрічаються в геометрії, фізиці, техніці та архітектурі. Наприклад, вони використовуються при розкладанні сил на складові, у побудові паралельних проекцій, в конструюванні різних механізмів.
У повсякденному житті ми також часто зустрічаємо паралелограм у різних предметах, таких як книги, зошити, коробки та інші. Його форма є зручною та практичною для використання, тому він широко поширений у нашому побуті.
Таким чином, паралелограм відіграє важливу роль у житті людини, зустрічаючись у різних сферах її діяльності. Він є не тільки корисною геометричною фігурою, але й важливим елементом культури та мистецтва.







Трапе́ція — це чотирикутник, дві протилежні сторони якого паралельні, а інші дві сторони — не паралельні.
Паралельні сторони називаються основами трапеції.
Інші сторони називаються бічними сторонами.
В архітектурі слово трапеція використовується для позначення симетричних дверей, вікон і будівель, побудованих ширше біля основи, звужених до вершини (в єгипетському стилі). Існує чимало будівель, що мають форму рівнобічної трапеції. Це був стандартний стиль для дверей і вікон у інків.








Прямоку́тник — це плоска геометрична фігура, чотирикутник, усі кути якого прямі.
Також існують інші означення.
Прямокутник — це:
‒ чотирикутник, у якого протилежні сторони рівні і всі чотири кути однакові;
‒ паралелограм, у якого всі кути прямі;
‒ паралелограм, який має принаймні один прямий кут (а отже, всі кути прямі).
Прямокутник, в якого всі чотири сторони мають однакову довжину, називають квадратом.
Прямокутник є окремим випадком паралелограма.
Прямокутник має дві осі симетрії, що проходять через середини протилежних сторін, ці прямі є осями дзеркальної симетрії 2-го порядку та обертової симетрії 2-го порядку (поворот на кут 180°). Має центр симетрії — знаходиться в точці перетину діагоналей (в ньому перетинаються осі симетрії).
Аналогом прямокутника у тривимірному просторі є прямокутний паралелепіпед.
Прямокутник і квадрат – це геометричні фігури, які мають практичні застосування в різних аспектах життя, від повсякденних ситуацій до важливих галузей, таких як архітектура, інженерія, дизайн та більше. Ось деякі приклади, як прямокутники і квадрати використовуються в реальному житті:
- Будівництво і Архітектура: Прямокутники і квадрати є базовими формами, які використовуються при створенні будівель та споруд. Наприклад, більшість кімнат, дверей, вікон і стін мають форму прямокутників або квадратів.
- Меблі і Дизайн: Багато меблів, таких як столи, матраци, полиці, мають прямокутні або квадратні форми. Геометричний дизайн інтер’єру часто використовує ці форми для створення гармонійних та зручних обстановок.
- Пакування: Коробки для подарунків, продуктів і товарів, мають прямокутні форми. Це робить їх зручними для зберігання і транспортування.
- Планування площі: У плануванні земельних ділянок або об’єктів, таких як садиби чи промислові території, важливо враховувати форми прямокутників та квадратів для максимізації простору та ефективної організації.
- Дорожній рух: Багато доріг, перехресть, паркувальних майданчиків та інфраструктурних елементів мають прямокутну або квадратну форму.
- Геометричне моделювання: У галузі комп’ютерної графіки та моделювання прямокутники та квадрати використовуються для створення основних геометричних форм, які в подальшому об’єднуються для створення складних об’єктів.
- Побутові завдання: В повсякденному житті прямокутники і квадрати можуть бути використані для вимірювання та планування, наприклад, при вирізанні паперу, розташуванні меблів, створенні садових доріжок та інше.
Стереометричні фігури, створені за допомогою прямокутника і квадрата
Прямокутники та квадрати можуть бути використані для створення різних стереометричних фігур – об’єктів, які мають об’єм та об’ємні характеристики.



Квадра́т — чотирикутник, у якого всі сторони рівні і всі кути прямі.
Для побудови квадрата необхідно і достатньо задати дві точки на координатній площині, які відповідатимуть будь-яким двом кутам і врахувати їхню суміжність.
Квадрат є водночас ромбом та прямокутником і навпаки: кожна фігура, яка є водночас ромбом і прямокутником, є квадратом.
Квадрату притаманні всі властивості паралелограма. Квадрат можна вважати ромбом із прямими кутами або прямокутником із рівними сторонами, тому квадрат має всі властивості ромба і прямокутника.
Квадрат навколо нас: геометрія повсякденності.
Квадрат – це не просто геометрична фігура з чотирма рівними сторонами та прямими кутами. Він є всюдисущим елементом нашого світу, проникаючи в архітектуру, дизайн, мистецтво та навіть у наше повсякденне життя.
Від самих будівель, що оточують нас, до предметів інтер’єру, квадратні форми зустрічаються на кожному кроці. Фасади будинків, вікна, двері, плитка на підлозі – все це часто базується на квадраті. Ця форма символізує стабільність, порядок та симетрію, тому її так часто використовують у будівництві.
У дизайні квадрат також відіграє важливу роль. Квадратні столи, стільці, полиці – це не тільки функціональні предмети, але й естетичні елементи, що додають інтер’єру лаконічності та завершеності. Квадратні форми також часто використовуються в графічному дизайні, наприклад, у логотипах, іконках та макетах веб-сайтів.
Мистецтво також не обійшлося без квадрата. Згадайте знаменитий “Чорний квадрат” Казимира Малевича – символ мінімалізму та абстракції. Ця картина стала справжнім відкриттям у світі мистецтва та вплинула на розвиток багатьох художніх напрямків.
Навіть у природі можна зустріти квадратні форми, хоча й не так часто. Квадратні кристали солі, бджолині соти, деякі види рослин – все це приклади того, як квадрат проявляється у природному світі.
Квадрат – це не просто фігура, це символ порядку, стабільності та гармонії. Він оточує нас всюди, роблячи наше життя більш організованим та естетично приємним.




Ромб — це паралелограм, у якого всі сторони рівні.
Ромб, сторони якого утворюють прямий кут, називають квадратом.
Ромб – це геометрична фігура, що зустрічається в житті людини досить часто, хоча ми можемо цього й не помічати. Він має свої унікальні властивості, які роблять його корисним у різних сферах.
У будівництві ромб використовується для створення декоративних елементів фасадів будівель, огорож, вітражів. Його форма надає будівлям естетичного вигляду та оригінальності.
У дизайні інтер’єру ромб можна зустріти на шпалерах, плитці, текстилі. Він допомагає створити цікаві візуальні ефекти та підкреслити стиль приміщення.
У ювелірній справі ромб використовується для огранювання дорогоцінних каменів, таких як діаманти. Огранювання у формі ромба дозволяє каменям максимально відбивати світло та сяяти.
У техніці ромб застосовується в конструкції деяких механізмів, наприклад, в пантографах.
У народному мистецтві ромб часто зустрічається у вишивках, килимах, писанках. Він є символом родючості та багатства.
У геральдиці ромб використовується для створення гербів та прапорів.
Окрім цього, ромб можна побачити в природі, наприклад, у кристалічній структурі деяких мінералів.
Таким чином, ромб відіграє важливу роль у житті людини, зустрічаючись у різних сферах її діяльності. Він є не тільки красивою геометричною фігурою, але й функціональним елементом, що використовується для створення різноманітних предметів та конструкцій.

































Published: Feb 19, 2025
Latest Revision: Feb 19, 2025
Ourboox Unique Identifier: OB-1642230
Copyright © 2025