2 ……………………………….. I declinazione (CON LE SUE PARTICOLARITA’).
3 …………………………………. II declinazione (CON LE SUE PARTICOLARITA’, approfondimento a pagina 46).
4 ………………………………… I coniugazione.
5 ……………………………… II coniugazione.
6 ……………………………… III coniugazione.
7 ………………………………… aggettivi di I classe.
8 ………………………………… III declinazione (PER LE PARTICOLARITA’ VAI A PAGINA 47).
9 ………………………………….. IV coniugazione.
10 ………………………………… IV declinazione.
11 ……………………………… verbo SUM.
12…………………………………..VERBI ANOMALI
13 ………………………………….. V declinazione.
14 …………………………………….. difettivi e indecinabili.
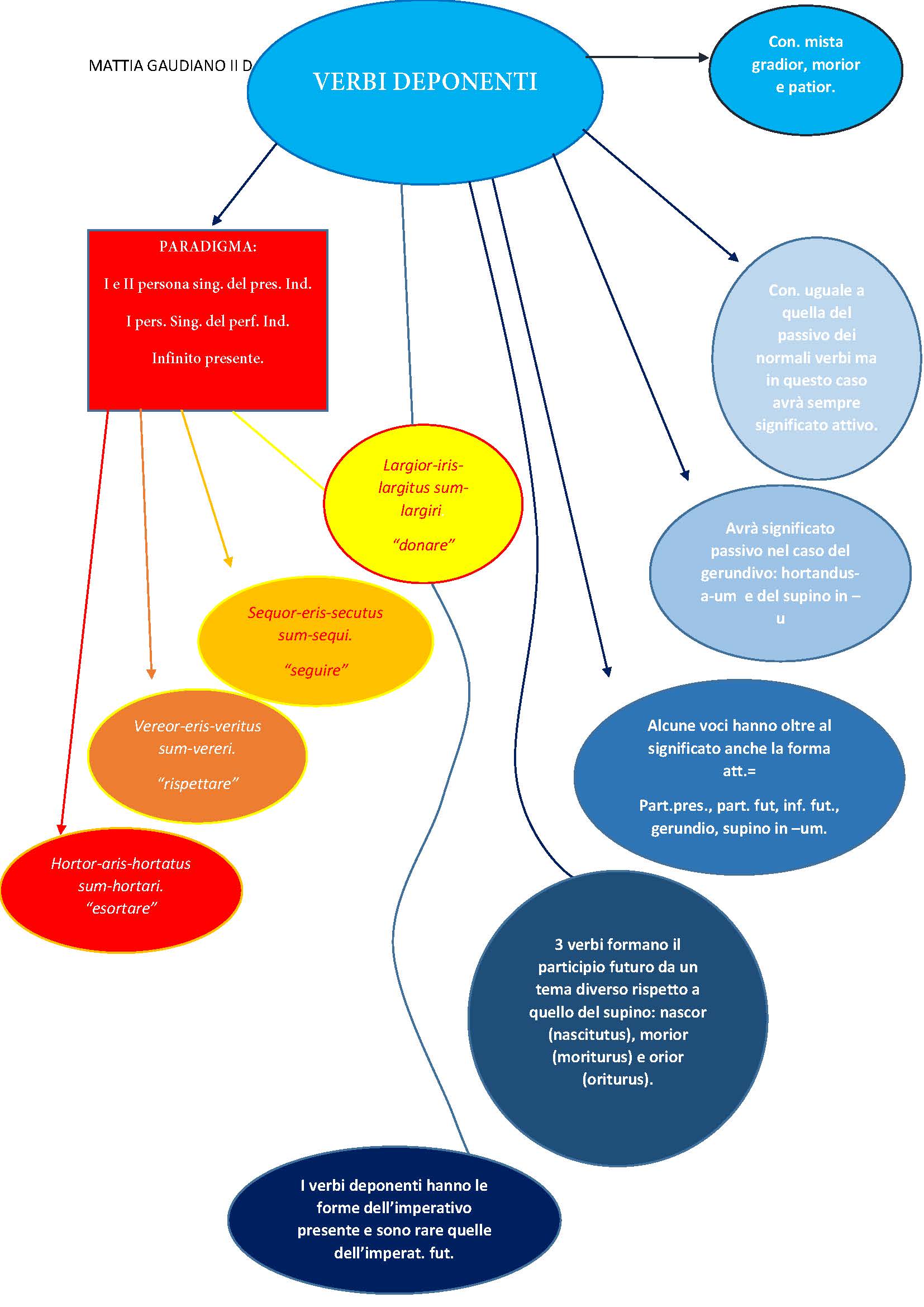
15…………………………………… verbi deponenti.
16…………………………………. verbi semideponenti.
17………………………………….aggettivi di II classe.
18…………………………………..participio latino.
19……………………………………comparativi e superlativi.
20…………………………………..complementi di luogo.
21……………………………………particolarità dei comparativi e dei superlativi.
22…………………………………….pronomi personali e dimostrativi.
23……………………………………..pronomi relativi e determinanti.
24………………………………………..proposizioni causali.
25…………………………………..complementi di modo e di mezzo.
26……………………………………completive volitive e di fatto.
27……………………………………pronomi, aggettivi e avverbi interrogativi.
28……………………………………complemento di distanza.
29…………………………………….complemento di misura.
30………………………………..complementi di stima e prezzo.
31…………………………….usi dell’infinito
32…………………………….relative improprie
33…………………………….completive introdotte da quin e da quominus
34. ……………………………… completive in dipendenza da verba timendi
35………………………………ablativo con dignus e indignus
36-37…………………………….ablativo-OPUS EST
38…………………………………L’ACCUSATIVO CON I VERBA AFFECTUUM
39…………………………………VERBI TRANSITIVI IN LATINO, INTRANSITIVI IN ITALIANO
40-41……………………………VERBI RELATIVAMENTE IMPERSONALI
42-43……………………………VERBI ASSOLUTAMENTE IMPERSONALI
44………………………………..DATIVO
45………………………………..VERBI DI ECCELLENZA, VERBI INTR. CON DAT., COSTR. PASS. VERB INTR. CCON DAT.
46-47………………………………..PARTICOLARITA’ II DECLINAZIONE














































Published: Oct 11, 2020
Latest Revision: Oct 11, 2020
Ourboox Unique Identifier: OB-915304
Copyright © 2020